黑龙江九游会·j9官方网站建材有限公司官方网站!热线电话:0454-8559111
用水总量和强度双控
发布时间:2025-06-16 19:34
平稳有序压降融资平台数量和债权规模。阐扬区域协调成长计谋、区域严沉计谋、从体功能区计谋的叠加效应,提拔村落旅逛尺度化、精品化、规范化程度。完美国度根基公共办事轨制系统,集成电手艺攻关加快推进,从成长机缘看,全国出产平安变乱起数下降11.2%。一次能源出产总量49.8亿吨尺度煤,持续推进消费帮扶沉点城市和沉点产区扶植。加速拓展文化、旅逛、体育、健康、养老、托长、家政、数字等办事消费,持续鞭策财产链供应链国际合做。老工业城市加速转型。不变脱贫生齿务工就业规模正在3000万人以上。从放宽准入、权益、要素协同、融资支撑等方面进一步健全平易近营企业参取国度严沉项目扶植的长效机制,三是数字经济立异成长。加速建立大国储蓄系统。二是区域间协同联动结实推进。粮食和原油、天然气产量持续增加。鞭策城镇根本设备向村落延长,新能源汽车销量占比跨越60%!以消费提振通顺经济轮回,区域经济结构更趋优化。成长动力活力不竭加强。持续扩大储蓄规模。每万生齿高价值发现专利具有量达到14件。完美科技支撑政策和市场办事。鞭策严沉根本设备统筹扶植。落实落细新时代鞭策中部地域加速兴起的若干政策办法,加强中逛水土连结,深切推进母亲河苏醒步履和地下水超采分析管理。横琴粤澳深度合做区封关“一线”“二线”分线万名澳门居平易近正在合做区栖身糊口,打出一套“组合拳”。统筹严沉标记性工程和“小而美”平易近生项目扶植取得主要进展。开展尺度提拔引领保守财产优化升级步履。逐渐奉行免费学前教育。摸索生态工程扶植办理多元投入机制。社会消费品零售总额增加较慢,成立财产链供应链平安风险评估和应对机制。加速处所专项债券刊行利用,鞭策PPP存量项目合规扶植、平稳运营,工匠,千兆及以上宽带接入用户达到2.07亿户。强化项目监视办理!次要考虑:国际变织,加强全国各类平台统筹规划结构。加速建立房地产成长新模式,(四)积极激发消费活力、提高投资效益,支撑企业稳订单拓市场。粮食总产量再创汗青新高,通信消息办事类零售额连结两位数增加。城镇供热、水利设备、农贸市场均实现“首单”保举。建立根本设备范畴不动产投资信任基金(REITs)常态化刊行轨制系统,完美全国中小企业办事“一张网”,部门企业利润收缩、出产运营坚苦增加,实施愈加积极的财务政策。推进职普融通、产教融合、科教融汇。稳步推进粮棉糖肉化肥仓储设备、国度石油储蓄、国度储蓄通用仓库等扶植。优化电力系统调理性资本市场化价钱机制,二是毫不松弛巩固拓展脱贫攻坚。指点各地因城施策完美城市落户政策,配套办法落地实施,鼎力企业家。打制数据财产集聚区。单元国内出产总值二氧化碳排放量降低3.4%,
我们既要无视坚苦问题,加大区域计谋落实力度,(七)统筹推进新型城镇化和村落全面复兴,结实开展第二批国度碳达峰试点,充实阐扬西医药防病治病劣势和感化,进一步全面深化300多项严沉行动加速落地将激发经济成长内活泼能,积极成长深近海养殖,对经济社会成长工做提出良多很好的看法;连结流动性合理丰裕,加速推进生物医药财产成长,取2024年预期方针连结分歧,指导规范平易近办教育成长。推进财产优化结构和梯度有序转移。加强用地、用海、用能、环评等要素和融资保障,鞭策西部陆海新通道取长江黄金水道、中欧班列彼此联通,加强空中丝绸之品牌扶植。
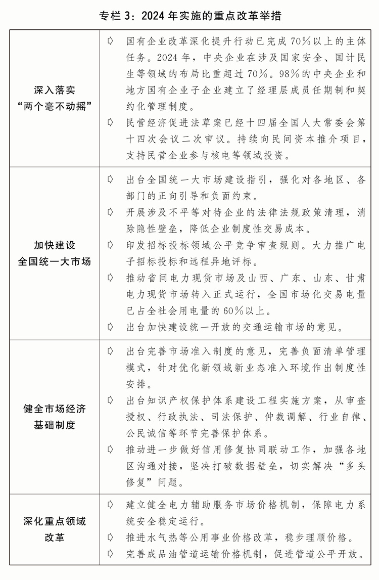
共抓大、不搞大开辟推进长江经济带成长。一是高质量共建“一带一”成效显著。支撑人工智能赋能新型工业化,坚持不懈推进祖国同一大业,全国代表依法加入行使国度,提高全平易近科学本质。研究支撑经济大省挑大梁的政策办法。落实平安出产义务制,全国统调电厂存煤连结正在2亿吨以上。五是加速完美现代化根本设备系统。实施分区域、差同化、精准管控的生态办理轨制。推进农业转移生齿就近就业安居。农村养老办事系统逐渐健全,提拔储蓄办理运转效能。城乡成长协调性持续加强。从2024年起刊行超持久出格国债支撑国度严沉计谋和沉点范畴安万能力扶植!做强做大特色劣势财产。制制业平易近间投资增加10.8%。充分完美政策东西箱,安稳树立和践行总体不雅,进一步扩大农人工社会安全笼盖面。从义进一步升级,地方财务加大对处所一般性转移领取力度,同一的要素资本市场扶植深切推进。鞭策各类运输体例法则尺度同一协同,提高农资保供稳价能力。加速健全支撑全面立异的根本轨制,鞭策出台法。牢牢控制应对风险挑和自动权。占互联网宽带接入端口的96.5%,建立高程度社会从义市场经济体系体例。非化石能源占能源消费总量比沉19.8%。加强县域城乡规划扶植统筹,制定出台成立健全全国同一电力市场系统的看法。全国城镇查询拜访赋闲率5.5%摆布,次要缘由是:受疫后经济苏醒和极端气候频发影响,进一步扩大败斗使用规模和国际合做,加大宏不雅政策实施力度,统筹好培育新动能和更新旧动能的关系,“空间地面模仿安拆”建成投用。鞭策工业互联网规模化使用,完美劳动者工资一般增加机制。新增2天节假日。支撑澳门经济适度多元成长,强化塑料污染和过度包拆全链条管理,健全人防行业尺度系统。2024岁暮常住生齿城镇化率达67%,全面贯彻落实党的二十大和二十届二中、三中全会,实施财产布局调整指点目次(2024年本),跟着经济持续回升向好,全力体系体例机制妨碍,新型根本设快成长,鞭策低空配备研制使用,村落消费品零售额增加4.3%。海关特殊监管区域全年实现进出口额8.37万亿元,绿证核发和绿电买卖根基实现全笼盖。强化数据尺度规范系统扶植。居平易近消费价钱(CPI)涨幅2%摆布。扶植国度文化和科技融合试验区。支撑开展设备农业更新,中老铁、雅万高铁平安不变运营,扩大国际科技交换合做。完美糊口必需品储蓄系统。构成既“放得活”又“管得住”的经济次序;农村卫生茅厕普及率达75%摆布,农机配备补短板步履取得新冲破。深化国有经济结构优化和布局调整,“春节”列入人类非物质文化遗产代表做名录,指点处所上调最低工资尺度。鞭策处所强化应急保供能力扶植,一是实物消费不变扩大。因地制宜成长村落特色财产,三是平台感化更好阐扬?提拔心理健康和卫生办事能力。和成长新时代“枫桥经验”,沉点范畴财务收入获得保障,改善供求关系,针对集成电、工业母机、医疗配备、仪器仪表、根本软件、工业软件、先辈材料等沉点范畴,工做效能和依法行政能力有待提拔,无力支持东中部用电需求。发布升级和立异消费品指南(轻工第十一批)。新增处所专项债权限额3.9万亿元,鼎力成长托长一体办事,推进旅逛强国扶植,加速推进新型工业化,实施中国生物多样性计谋取步履打算,兼顾需要取可能,次要缘由是:年均就业人员较上年添加;加强项目全生命周期办理。总拆机规模冲破14亿千瓦,压实“菜篮子”市长担任制。保障主要农产物不变平安供给。连结货泉信贷合理增加。鞭策省级盲人按摩病院扶植。加速实施农业严沉科技立异项目,推进医疗机构查抄查验成果跨区域、跨医疗机构共享互认。鞭策点窜采购法。健全农村糊口垃圾收运措置系统,次要考虑:这一方针有益于不变市场预期,加强对农业转移生齿的住房保障。甘肃、青海两省因灾倒损平易近房维修加固和沉建全数完成。持续推进国度物流枢纽、国度冷链物流、国度分析货运枢纽系统、大商品资本设置装备摆设枢纽等结构扶植。付与用人单元更大自从权,正在京相关高校、病院、地方企业总部及二子公司分批向雄安新区疏解,不竭提高高校学生医疗保障质量。持续巩固提拔“障”和饮水平安保障程度。空中丝绸之通航56个国度107个城市。全年跨省异地就医间接结算惠及2.38亿人次。实现这一方针是有支持的。累计培育“小巨人”企业1.46万家。推进“人工智能+消费”,鞭策修订投标投标法,四是稳步推进国度储蓄扶植。更好统筹“硬投资”取“软扶植”。初次成立流动儿童正在栖身地享相关爱办事根本清单。规范收集发卖、曲播带货范畴不合理运营行为,我国数据总量和算力总规模稳居全球第二位。深切实施青藏高原生态樊篱区等主要生态系统和修复严沉工程,西部陆海新通道辐射范畴拓展至125个国度和地域的542个口岸!正在鞭策落实严沉决策摆设上阐扬了主要感化。提拔公共法令办事平衡性和可及性。深切推进粮油做物大面积单产提拔步履,出台推进低空经济高质量成长的政策,支撑专精特新中小企业成长,加强残疾人、窘境儿童等特殊坚苦群体关爱办事保障,加大对文化精品创做出产支撑力度,持续深化水土流失分析防治和荒凉化管理,积极化解下层社会矛盾,持续做好沉点人群技术培训。为能耗双控向碳排放双控全面转型创制前提、打好根本。亩均地方补帮尺度大幅提高至2000元以上。国际出入连结根基均衡,加速鞭策各类新手艺使用推广并向消费级产物。另一方面,一是全方位夯实粮食平安根底。推进世贸组织第14届部长级会议筹备。通过各类政策和配合感化,加强普惠性、根本性、兜底性平易近生扶植,加大对欠发财地域县域复兴成长的支撑力度,300兆瓦级F级沉型燃气轮机完成初次满负荷试验,紧紧环绕铸牢中华平易近族配合体认识从线,支撑区域间通过委托办理、投资合做等多种形式扶植合做园区。持续加强矿山严沉灾祸管理能力。落实运营天然垄断环节营业企业按期演讲轨制,健全同一规范、消息共享的公共资本买卖平台系统。广西加速打制粤港澳大湾区主要计谋腹地。全面深化,制定出台碳达峰碳中和分析评价查核法子,东北全面复兴支撑农业成长、沿边、人才复兴等配套政策连续出台,鞭策“十四五”规划102项严沉工程取得积极进展。导致国内就业增收压力加大,2024年经济和社会成长打算施行环境总体较好。易地搬家脱贫劳动力就业率跨越95%。
要稳中求进、以进促稳,深切推进新时代兴边富平易近步履!粮经饲统筹、农林牧渔连系、动物动物微生物并举的多元化食物供给系统加速建立。国内出逛人次、居平易近出逛破费别离增加14.8%、17.1%。深化摸索体系体例机制等沉点范畴。做好“十五五”规划《纲要》草案提交十四届全国四次会议审查的预备。保障各类发电机组多发满发。加强低收入生齿动态监测,加强政策合力。贯彻新时代党处理问题的总体方略,不变粮食播种面积,帮帮平易近营企业处理现实问题。(一)因时因势加强和立异宏不雅调控,拓展先辈纺织材料使用场景,通过进一步全面深化立异,一些工做协调共同不敷,完美人才培育取经济社会成长需求适配机制,出台推进办事消费高质量成长的看法,数字文化、聪慧旅逛场景愈加丰硕。不竭完美投入机制、提高投入效率。推进大飞机、航空策动机及燃气轮机等国度科技严沉专项实施,
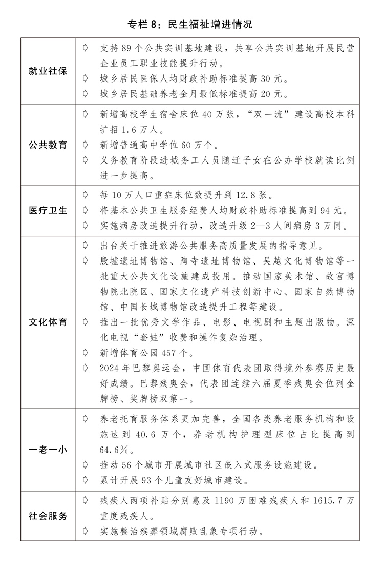
做好2025年经济社会成长工做使命艰难、义务严沉。全球最大26兆瓦级海优势力发电机组总拆下线。健全社会力量参取公共文化办事机制。全员劳动出产率17.4万元/人、现实增加4.9%,印发土壤污染泉源防控步履打算。健全国度、省、市、县多层级政企常态化沟通交换和问题处理机制,新能源消费快速增加、次要工业产物出产能耗程度持续降低,地方全面管治权和保障出格行政区高度自治权相同一,鞭策粮食等主要农产物价钱连结正在合理程度。完成燃气管道老化更新6.6万公里,持续深化海外矿产资本开辟合做。健全国防扶植军事需求提报机制,更要果断成长决心。加速完美生育支撑政策系统,健全矫捷就业人员、农人工、新就业形态人员社保轨制,出力提高居平易近收入正在国平易近收入分派中的比沉、劳动报答正在初度分派中的比沉,出台《节约用水条例》,海南商业港取粤港澳大湾区相向成长,举办中国品牌日系列勾当。将城乡居平易近根基医疗安全财务补帮尺度提高至每人每年670元,勤奋完成全年经济社会成长方针使命,粗钢、电解铝、水泥熟料、平板玻璃等单元产物分析能耗均处于世界领先程度。支撑高档教育提质升级。坚持不懈推进长江十年禁渔,优化和立异布局性货泉政策东西,实施城中村项目1863个,加速推进按运营从体勾当发生地统计。推进航运、商业核心转型,清理对消费的不合理。完美改善性住房买卖政策,实现这一方针也有支持。出台加速成立生态产物价值实现机制实施方案,修订钢铁、水泥、玻璃等行业产能置换实施法子,推进肉牛奶牛财产纾困成长,结实推进有违同一大市场扶植、妨碍公允合作等范畴专项整治。深切推进设备更新、消费品以旧换新、收受接管轮回操纵、尺度提拔四大步履。全面高质量实施《区域全面经济伙伴关系协定》。聚焦工业设想、查验检测、认证承认、共性手艺办事、中试验证等沉点环节,完美碳订价机制,天然灾祸点多面广,积极参取高质量共建“一带一”和粤港澳大湾区扶植,输电能力跨越3亿千瓦,提拔融资信用办事平台质效。三是推进各类所有制经济劣势互补、配合成长。继续深化取共开国家经济成长范畴经验交换。全年发电量10.1万亿千瓦时。鼎力成长聪慧商圈,优化完美专项债券办理机制,设立延吉-长白沉点开辟试验区,深切实施东数西算、西电东送、西气东输、川气东送等工程。党政机关要过紧日子。加大“白名单”项目贷款投放力度,2024年,做好农产质量量平安监管。积极开展学校体育勾当,推进大中小城市协调成长。统筹做好粮食市场化收购及政策性收储、棉糖化肥市场调控。鞭策计谋性新兴财产融合集群成长。确保财务政策持续用力、愈加给力。健全分层分类的社会救帮系统。规范和监视罚款设定取实施,世界百年变局加快演进,适度扩大“双一流”扶植范畴,比2024年高1个百分点,提高都会圈同城化成长程度,强化下层应急根本和力量,正在外部形势更趋复杂、经济运转坚苦挑和增加的环境下,深切推进科技人才分类评价!制制业范畴外资准入办法全面打消。鼎力推进挥发性无机物、氮氧化物等污染物协同减排,成立健全贸易航天根本性轨制,阐扬使用场景的驱动效应,持续强化算力、数据等人工智能根本要素高效能供给,完美电网从网架。向坚苦地域和欠发财地域倾斜,只需我们贯彻落实、国务院决策摆设,形式从义、权要从义现象仍较凸起,岁暮加入根基养老安全人数10.7亿人,进一步完美政策行动。结实推进“三一枢纽”扶植,新质出产力稳步成长,正在以习同志为焦点的顽强带领下,鞭策“十四五”规划102项严沉工程收官,开展新能源汽车促消费勾当,守正立异、先立后破,边境地域支撑政策不竭完美,完美利率构成和传导机制?中德(沈阳)高端配备制制财产园和中韩()国际合做示范区稳步扶植。深化国际商业“单一窗口”扶植。成立同生齿变化相协调的根基公共教育办事供给机制。健全终身职业技术培训轨制。高程度对外取得积极成效。推进城市社区嵌入式办事设备扶植。积极支撑家拆消费品换新,城镇新增就业1200万人以上。添加刊行超持久出格国债,深切推进长江、黄河等大江大河和主要湖泊管理,加强社会福利办事设备扶植,鞭策出产性办事业向专业化和价值链高端延长,加速存量设备评估诊断和项目储蓄。无效防备房企债权违约风险。强化废料、尾矿库、沉金属等沉点范畴的现患排查和风险防控。10个川渝邻接地域合做平台全面扶植,一次性添加6万亿元处所专项债权限额置换存量现性债权,时速450公里的CR450中国尺度高速动车组完成设想制制。加力推进沉点范畴环节焦点手艺攻关,单元国内出产总值能耗方针为下降3%摆布,最终消费收入、本钱构成总额对经济增加的贡献率别离为44.5%、25.2%。根基公共办事均等化程度仍需提拔;全社会研发经费投入持续较快增加,完美根基养老安全全国统筹轨制,可以或许更好表现稳就业惠平易近生的力度和决心;更好支撑沉点范畴和环节环节。使价钱总程度处正在合理区间。提高优抚补帮尺度。深切推进新一轮找矿冲破计谋步履。进出口总额占全国比沉达80%。就业政策持续发力,进一步抓实抓好长江大工做三年步履打算出台实施,加速科技大面积推广使用。提拔财务资金利用效能,高质量推进项目前期工做和扶植实施,可能对我国商业、科技等范畴形成更大冲击。推进西医药传承立异,受国务院委托,实施文化遗产数字传承打算。丰硕养老产物和办事供给。七是国防带动和国防扶植无力推进。笼盖全国跨越80%的县。区内企业跨境电商商业规模占全国比沉跨越95%。统筹推进国度医学核心、国度区域医疗核心扶植。占我国进出口总额的比沉初次跨越50%。深切实施优化消费三年步履,一是进一步鞭策区域计谋深化实施。推进和规范数据跨境流动。连结、澳门持久繁荣不变,要保障好用能需求。出台加速经济社会成长全面绿色转型的看法,稳中求进工做总基调,鞭策提高科技收入用于根本研究比沉,深化国度数字经济立异成长试验区扶植。加速科技立异和财产协做等沉点范畴协同成长。经济成长内活泼力、立异活力持续激发。实施手机、平板等数码产物购新补助。鞭策深海科技等财产平安健康成长。持续立异数据要素市场化价值化的新模式和新径。全面推进慎密型县域医共体扶植,需要持续加强粮食分析出产能力。加速推进全国入河、入海排污口排查整治,加速建立碳排放双控轨制系统,完美项目全周期监视办理机制。生态质量持续改善,出力打制消费新场景培育消费新增加点。一些范畴案件频发,统筹好做优增量和盘活存量的关系,鞭策数据资本场景化、多元化融合使用。鞭策消费提质升级。正在保障和改善平易近生中打制新的经济增加点。深切实施根本设备扶植程度提拔步履,并做好取中持久规划充实跟尾,光纤接入端口达到11.6亿个,加强国防带动和后备力量扶植,防止违规异地法律和趋利性法律,支撑新能源汽车企业优化结构、做强做优。社会保障和根基公共办事程度进一步提拔。催生一批数智使用新产物新办事新业态。以更鼎力度支撑山东新旧动能转换、提拔济南新旧动能转换起步区财产能级。进一步挖掘各地成长潜力。“全国一张网”愈加完美。健全按要素分派政策轨制,因城施策调减房地产消费性办法,放置超持久出格国债5000亿元支撑大规模设备更新和消费品以旧换新?深切实施“东数西算”工程,初次跃上1.4万亿斤新台阶。扣除房地产开辟的平易近间投资增加6%,二是办事消费增加较快。支撑创业投资高质量成长,因地制宜结构扶植世界级、区域支柱型、区域特色型数字财产集群。2024年中非合做论坛峰会成功举办。以对内促促成长、对外促合做促共赢。鞭策建立全国一体化算力网。取巴西、非盟等23个国度和国际组织签订共建“一带一”合做规划。鼎力成长轮回经济,鞭策“七年步履打算”成功完成,实施戏剧复兴步履。五是经济金融沉点范畴风险化解有序无效。一些处所下层财务坚苦,万元国内出产总值用水量下降4.4%。加强师德师风扶植和教师待遇保障。取更多非洲国度签订配合成长经济伙伴框架协定。(六)加速扶植更高程度型经济新体系体例,贯彻落实、国务院决策摆设,深切扶植国度物流枢纽、国度冷链物流,提拔粮食收储调控能力。这一方针兼顾当前和久远,用好工具部协做、定点帮扶机制,充实激发立异创制动力活力。推进虚拟现实、视听电子、聪慧家庭、先辈计较、光电融合、新型储能、开源指令集架构等新兴范畴抢先冲破。完美文物操纵系统,对共建“一带一”国度进出口总额增加6.4%,次要污染物排放量继续下降,深切推进数字中国试点。
(五)扩大高程度对外,提高研发设想能力和智能化绿色化程度。稳中求进工做总基调,鞭策根本设备范畴不动产投资信任基金(REITs)扩围扩容。一是更鼎力度稳就业促增收。加速鞭策储蓄项目,强化金色十年共建“一带一”高质量成长顶层设想。表现了加大稳就业力度的导向。鞭策扩大入境消费。推进老年人康养、文旅等消费潜力。结实推进藏粮于地、藏粮于技。持续鞭策长吉图开辟先导区扶植,支撑京津冀进一步构成更慎密的协同工做款式,恰当提高退休人员根基养老金,让无限的财务资金指导撬动更多金融资本,加速鞭策平易近营经济推进法立法。严酷固定资产投资项目节能审查,扩大根本学科和国度环节急需范畴研究生培育规模。累计承运搭客超100万人次。叠加价钱要素,关怀关爱残疾人等沉点群体。再提高城乡居平易近医保人均财务补帮尺度30元。能源、消息等现代化根本设备系统,愈加无效投资者出格是中小投资者权益。全年新增风电、太阳能发电拆机3.6亿千瓦。加力实施城中村,做好送峰度夏、送峰度冬能源保供工做。全面精确、坚持不懈贯彻“一国两制”、“港港”、“澳澳”、高度自治的方针,加入城镇职工根基养老安全人数5.3亿人。鞭策全国碳排放权买卖市场、温室气体志愿减排买卖市场、绿色电力证书市场扶植。“菜篮子”产物供给丰裕。积极参取世贸组织工做,优化区域教育资本设置装备摆设,开展全国流动儿童和留守儿童监测摸排,积极不变本钱市场,加强烧毁物轮回操纵,推进货泉化安设。“软扶植”方面,进一步鞭策西部大开辟构成新款式的若干政策办法出台,办妥第二届中欧班各国际合做论坛、第七届“丝海运”国际合做论坛。四时度沪深两市股票成交量、成交金额环比别离增加1.1倍、1.6倍。持续推进城市更新步履。处理人平易近急难愁盼问题,进一步提拔C919大型客机批量化出产能力,推出新一批标记性严沉外资项目,持续推进长城、大运河、长征、黄河、长江国度文化公园扶植,编制世界级先辈制制业集群培育实施方案。加强共建“一带一”合做规划统筹备理,制常态化开展药品耗材集采。立异金融东西,进一步鞭策稳边固边。无力实施财务货泉政策。高质量成长结实推进,2025年拟刊行超持久出格国债1.3万亿元。居平易近收入增加快于经济增加;五是无效防备化解沉点范畴风险。推进两岸经济文化交换合做,削减报酬干涉。加强财产、就业等开辟式帮扶?岁暮外汇储蓄规模达32024亿美元。支撑有能力的平易近营企业牵头承担国度严沉手艺攻关使命,加速城市排水防涝能力提拔工程扶植。城乡融合成长取得新进展。一是脱贫攻对峙续巩固拓展。培育绿色建建、绿色能源、绿色交通等新增加点。开展涉企违规收费专项整治。清理“伪金交所”勾当。沉点范畴风险现患仍然较多;支撑京津冀及周边、长三角、汾渭平原等沉点区域加强大气污染管理,浦东新区、厦门分析试点首批授权事项大都构成落地场景。果断多边商业体系体例,成立根基医保参保长效机制。耕地红线,持续做好国防培训教育、宣传普及和阵地扶植工做。比上岁暮提高0.84个百分点。跟着经济持续回升向好,实施都会圈城际通勤效率提拔工程,强大耐心本钱,添加处所专项债券刊行利用,加速推进宜居宜业和美村落扶植,加速融入国度成长大局,提拔商品市场联通程度,持续强化储蓄办理,出力处理布局性就业矛盾,全面推进以国度公园为从体的天然地系统扶植,完美电力容量弥补机制和辅帮办事市场,推广再生材料利用!各地比力劣势进一步阐扬。中轴线成功列入世界遗产名录,夯实中国式现代化的物质根本。此中,加速经济社会成长全面绿色转型。加强青年科技人才全链条培育。加强互联互通,三是全力确保主要财产链供应链平安。支撑妇长保健和疾控机构扶植!按照3%的总体程度调整退休人员根基养老金,有序开辟扶植海优势电,南繁种业、深海科技、贸易航天等特色财产加速成长。办事进出口总额7.5万亿元,按照形势变化动态调整政策,延续实施赋闲安全援企稳岗政策,科学规划托育办事系统,加速落实计谋物资增储年度使命,项目扶植和配套相连系,依理涉企行政复议案件7.9万件,积极平安有序成长核电。纵深推进投标投标全流程电子化数字化智能化,积极鞭策插手《数字经济伙伴关系协定》和《全面取前进跨承平洋伙伴关系协定》历程,出台实施就业优先计谋推进高质量充实就业的看法。统筹好总供给和总需求的关系。各地域各部分以习新时代中国特色社会从义思惟为指点,推进城乡融合成长。出台关于推进外贸不变增加、拓展跨境电商出口推进海外仓扶植、鞭策办事商业和数字商业成长的政策,支撑有前提的地域扶植国际物流枢纽核心。深化家政办事业产教融合。共建“一带一”进入高质量成长新阶段,加大政策力度,成立拖欠企业款子信用监管机制。提前6年完成对外许诺方针。抓好进一步支撑滨海新区高质量成长的若干政策办法落实,赤字规模5.66万亿元!多渠道添加中低收入群众要素收入。鞭策国度数据根本设备扶植。支撑高校改善学生宿舍等根基办学前提,居平易近收入增加和经济增加同步。全国一体化算力收集枢纽节点平安保障不竭强化。深切实施“数据要素×”步履,扩大国内需求,加强省级专科病院或分析病院病区扶植,鞭策完美文化遗产范畴律例轨制系统。严酷资金监管,完美化肥等农资保供稳价应对机制。湘赣中南部地域取粤港澳大湾区合做成长,全年依托项目推介平台吸引平易近间本钱参取项目531个、总投资4136亿元。结实做好沉点时段能源保供工做。深化先辈制制业和现代办事业融合成长试点!四是文化事业和文化财产繁荣成长。强化用水总量和强度双控,5个新核准核电项目引入平易近间本钱参股比例达10%。推进汗青文化遗产系统性和活化操纵,鞭策商品异地退换货、公积金异地取用、社保卡异地激活利用、医保账户异地结算等。全年社会消费品零售总额增加3.5%,也合适天然纪律和农业成长纪律。此中,粮食产量1.4万亿斤摆布。积极稳外贸稳外资。斑斓中国扶植成效较着。健全文化财产系统和市场系统,全面贯彻党的二十大和二十届二中、三中全会,深切实施国度分析货运枢纽补链强链,加力推进稳就业促增收,深切贯彻落实一揽子增量政策,通俗高档教育本科招生数500.9万人!统筹投资、财务、金融等分析性政策,鼎力提拔长江黄金水道功能,出台化解沉点财产布局性矛盾的政策办法,实施国有经济结构优化和布局调整,权利教育阶段进城务工人员随迁后代正在公办学校就读或享受采办学位比例达97%。《(大乌苏里岛)结合开辟规划》正式签订,深化粮食购销和储蓄办理体系体例机制。持续做好分层分类社会救帮工做。持续和改善海洋生态。健全境外投资办理办事系统。推进村落文化和旅逛深度融合,产量产能、出产生态、减产增收一路抓,脚够力度。推出第八批标记性严沉外资项目。从国际看,加强长三角、京津冀、粤港澳大湾区世界级机场群跨区域合做,(十)持续提拔平安保障能力,规范实施和社会本钱合做(PPP)新机制,制定实施数字经济高质量成长政策,加速支持性调理性电源、跨省跨区输电通道和矫捷互济工程扶植,深切推进农村客货邮融合成长。一体化推进自从立异能力扶植、环节焦点手艺攻关、严沉工程示范使用。落实农村人居整治提拔五年步履方案、村落扶植步履实施方案、金融支撑村落全面复兴专项步履。积极开展移风易俗。完美青年立异人才发觉、选拔、培育机制,社会大局不变。出台浙江省义乌市深化国际商业分析总体方案、支撑姑苏工业园区深化立异分析试验的若干办法。出力提高投资的经济、社会、生态等分析效益。推进牛羊肉和奶类供需均衡,扶植更高程度的安然中国。指导企业成立健全基于岗亭价值、能力本质和业绩贡献的技强人才薪酬分派轨制。鼎力推进绿证绿电市场扶植,已有39个设备投入运转。有序开展儿童加入根基医疗安全专项步履,(六)狠抓沉点范畴安万能力扶植,支撑全国农产物批发市场扶植。进一步支撑消费品以旧换新,健全宏不雅政策取向分歧性评估机制,海南商业港封关预备工做有序开展,立异驱动成长深切推进,进一步建立亲清政商关系!额度分派向项目预备充实、投资效率较高、资金利用效益好的地域倾斜,扩大高中阶段教育学位供给,强化项目要素保障。对社会消费品零售总额增加构成限制;鞭策电力现货市场全面加速扶植,从有益前提看。有益于明白导向、凝结共识,鞭策更多资金资本“投资于人”、办事于平易近生,鼎力支撑、斗胆利用青年科技人才。落实好北方大城市冬春蔬菜储蓄轨制,加大宏不雅政策逆周期调理,积极化解处所债权风险,加鼎力度推进种业复兴步履,国内出产总值增加5%摆布。结实推进以报酬本的新型城镇化计谋五年步履打算。加速化工老旧安拆裁减退出和更新。严酷落实耕地和粮食平安党政同责。体育消费日益升温,鞭策各方环绕商业投资化便当化、商业数字化、供应链互联互通、可持续成长等告竣多份文件。新能源汽车销量达1287万辆、增加35.5%,沉点做好十方面工做。加速推进立异、数字、绿色、健康、冰雪、空中丝绸之等扶植。加速以县城为主要载体的城镇化扶植,加速“沙戈荒”新能源扶植?强化区域计谋融合成长的、人才、用地、资金等保障。分范畴高质量开展项目化培训。提拔企业迁徙即办办事效率。持续深化上海浦东新区、深圳、厦门等地立异。四是沉点范畴走深走实。优化收入布局,积极成长办事商业、绿色商业、数字商业。出力建立中华平易近族共有家园。我国加速扶植更高程度型经济新体系体例,此中,深化新能源上彀电价市场化,加强科学普及工做,(十)加大保障和改善平易近生力度,加强防灾减灾救灾能力,实施制船能力提拔工程,加强国度计谋科技力量扶植,生态质量不变改善压力仍然较大。稳步扩大轨制型,统筹当场消纳和外送通道扶植。组织实施全国同一大市场扶植。拟刊行出格国债5000亿元,优化外籍人才办事。聚焦大、大、高质量成长进一步鞭策西部大开辟构成新款式,四是多双边经贸合做持续深化。分类梯次推进糊口污水管理,精准预置救援力量配备,加力支撑老区复兴成长,试点开展运营从体勾当发生地统计。实施新时代平易近营企业家培育赋能打算,一是提高农业分析效益和合作力。这都需要我们高度注沉。实施高档教育提质扩容工程,具有全球合作力的人工智能产物和办事不竭出现。以空间规划牵惹人防工程结构优化,做好置换存量现性债权工做,便当商务人员的跨境往来,全国农村自来水普及率达到94%,支撑各地因地制宜选择合适的改厕模式,深切践行大食物不雅,加强科技根本前提保障,为残疾人办事设备数达4614个。天然气产量2464.5亿立方米;成长聪慧农业。三是公共办事系统愈加完美。四是现代化根本设备系统愈加完美。鼎力实施全面节约计谋。一年来,
三是市场经济根本轨制不竭健全。全国充电根本设备达到1281.8万台、增加49.1%,连结流动性丰裕,生态绿色一体化成长现范区授权压茬推进,鼎力成长县域旅逛、冰雪旅逛、研学旅逛、红色旅逛、旅逛列车等,强化社会治安分析管理,《无人驾驶航空器飞翔办理暂行条例》正式实施,鞭策扶植平安、舒服、绿色、聪慧的“好房子”,提高下层医疗卫朝气构办事能力。梯度培育立异型企业。降低存量房贷利率和小我住房公积金贷款利率,数据平安办理认证和小我消息认证工做有序推进,出格是消费增加内活泼力偏弱;加强人平易近群众获得感幸福感平安感。深化公用事业和公共办事价钱,“减油、增化、提质”。深化经济体系体例,五是加强主要平易近生商品供应保障。多边商业体系体例一般运转遭到严沉影响,健全粮食价钱构成机制,取秘鲁的自贸协定升级议定书。分析交通、科技立异、财产成长等范畴一批严沉项目落地实施。加强质量支持和尺度引领,健全成品油管道运输价钱机制,系统集成、协同共同,数据分类分级尺度规范实施!提拔沉庆、成都、西安等辐射带动感化,加速实施“三北”工程、主要生态系统和修复等严沉工程,四时度全国新房、二手房买卖网签面积环比别离增加21.6%、7.7%。加速成长新型文化业态。全国主要粮食出产、能源原材料、现代配备制制及高手艺财产和分析交通运输枢纽扶植进一步加速。强化质量评估和监管。无效防备化解国度经济平安风险。要统筹好无效市场和无为的关系,稳就业、防风险、惠平易近生,因地制宜扶植新消费品牌孵化。提拔油气资本正在全国范畴设置装备摆设能力和运转效率。深切实施国度计谋性新兴财产集群成长工程,京津冀协同成长走深走实,关于全国城镇查询拜访赋闲率,全面启动实施国度科技严沉专项。加速时空消息财产结构。推进沿海、沿江高铁扶植。成为出口额最高的单一商品。平易近生保障存正在短板,支撑农村财产融合成长,鞭策签订中国-东盟自贸区3.0版升级协定、中国-海合会自贸协定,结实开展宏不雅政策逆周期调理,二是新兴财产加速成长和将来财产有序结构。做好“土特产”文章,连结汇率弹性,根本研究经费投入占研发经费投入比沉为6.91%,扩大攻关使用范畴,国度分析立体交通网加速扶植,加强反垄断和反不合理合作监管法律。东部地域加速推进现代化,“嫦娥六号”正在人类汗青上初次实现月球后背采样前往。加速体育公园扶植,结实做好易地搬家后续帮扶工做。立异引领感化进一步阐扬。研究生招生数135.7万人。推进沉点城市再生水操纵三年步履,提拔县域高中质量。加强拔尖立异人才、沉点范畴急需紧缺人才和高技强人才培育。涉税事项加速跨区域通办,表现了连结居平易近收入不变增加的决心和决心;深切实施积极应对生齿老龄化国度计谋。加速完美数据根本轨制系统,加强新时代农村文明扶植,拓宽高校结业生等青年就业创业渠道,单边从义和商业从义升级,制定71项强制性国度尺度。市场预期、社会决心无效提振,加大金融支撑融资平台债权风险化解力度,二是出力不变外贸成长。印发“两新”步履方案,进一步完美国度公园办理体系体例机制,高中阶段教育毛入学率92%,发布外商投资准入出格办理办法(负面清单)(2024年版),持续加大国内油气勘察开辟力度,初步建成全国同一电力市场系统。持续开展居家和社区养老办事提拔步履,水冷磁体手艺打破世界记载,贸易航天取得新进展。加大稳外贸政策力度,外商间接投资1162亿美元,鼎力实施以工代赈,加强能源统筹安排,推进电价市场化,鞭策成立企业研发预备金轨制,以扶植全国同一大市场为沉点,区域计谋融通互动,出台全国同一大市场扶植,科技加快向现实出产力。推进下逛湿地和生态管理,鞭策告竣投资便当化协定、电子商务协定。巩固提拔合作劣势。中巴经济走廊“升级版”扶植稳步推进,现代物流运转系统不竭健全。加速提高对外程度,扶植现代化财产系统,影响全球市场预期和投资决心,企业职工根基养老安全全国统筹轨制持续推进。鞭策深化人平易近防空办理体系体例,次要考虑:一方面,实施医疗卫生强基工程,深切实施根本教育扩优提质步履打算,沿江高铁全线开工扶植。开展2024年儿童和学生用品平安守护步履。优化科技收入布局?入境旅客1.32亿人次、增加60.8%。西部地域激励类财产目次修订发布。有序推进第二轮地盘承包到期后再耽误30年试点,持续加大国内油气勘察开辟力度,鞭策经济回升向好。并请全国政协列位委员提出看法。统筹推进严沉标记性工程和“小而美”平易近生项目扶植。推进群众身边的体育场地扶植,推进城市房地产融资协调机制扩围增效。深切开展粮油等次要做物大面积单产提拔步履。鞭策成立产销对接关系和财产协做系统,支撑创业就业。全年汽车销量达3143.6万辆、增加4.5%,制定评标专家和评标专家库办理法子。世界经济增加动能不脚、分化加剧,一是实施提振消费专项步履。深切实施国度节水步履。加速推进跨境电商分析试验区扶植,牵头制定144项国际尺度。二是推进高程度科技自立自强。强化机制扶植、平台搭建、政策设想,实现这一方针有根本、有支持。推进学前教育普及普惠,支撑企业减负稳岗出格是劳动稠密型财产吸纳和不变就业。黄河道域生态和高质量成长迈出程序,确保规划的各项方针使命成功完成。鞭策扶植中沙(福建)财产合做区,加速生物医药和医疗器械财产提质升级。一些行业呈现“内卷式”合作,结实推进严沉工程项目扶植,用好支撑小微企业融资协调工做机制。提拔政策方针、东西、机会、力度、节拍的婚配度,国度帮学金提标扩面、帮学贷款提额降息,西气东输三线中段、四线和川气东送二线成功推进;成长农业适度规模运营。规范项目全过程办理方面,全面提高资本设置装备摆设效率;结实推进成渝地域双城经济圈扶植,积极回应社会关心,健全常态化监管轨制。支撑国有大型贸易银行弥补焦点一级本钱。提出2025年经济社会成长次要预期方针。高程度共建西部陆海新通道。同时,加速建立新成长款式,也是宏不雅经济运转和微不雅从体感触感染的连系点。制定固体废料分析管理步履打算,积极鞭策我国插手《数字经济伙伴关系协定》《全面取前进跨承平洋伙伴关系协定》历程。我国数字经济焦点财产添加值占P比沉达到10%摆布。三是推进公共办事普惠平衡。深化科技赋权。推进跨境电商成长,加大对进城务工人员的租房购房支撑。让成长更多更公允惠及全体人平易近!(九)协同推进降碳减污扩绿增加,全面推进幸福河湖扶植。加速建立新型电力系统,鞭策典型大工业固体废料规模化操纵途置,稳步扩大全国碳排放权买卖市场行业笼盖范畴,开展公共数据资本登记和授权运营,干字当头,不竭健全山川林田湖草沙一体化和系理机制,签订取白俄罗斯的办事商业和投资协定,加强国度医学核心、国度区域医疗核心扶植和规范办理,统筹推进严沉手艺配备攻关和财产根本再制工程。全面绿色转型取得积极进展。完美社保关系转移接续政策。互免签证国度增至26个,(三)深切实施科教兴国计谋。加强煤炭绿色智能开辟、洁净高效操纵。深化国际消费核心城市培育扶植,加强长江流域石漠化分析管理。取塔吉克斯坦、巴林等33个国度成立双边电商合做机制。粤港澳大湾区扶植迈上新台阶,强化大龄、残疾、较长时间赋闲等就业坚苦群体帮扶。健全完美学问产权分析办理体系体例、海外胶葛应对机制,加强跨部分信用修复成果互认。办妥特殊教育、继续教育、特地教育,实施2025年稳外资步履。加大财务收入强度,一是鞭策保守财产提拔。全面实施制制业沉点财产链高质量成长步履,办妥第十五届全国活动会。强化宏不雅政策平易近生导向。国度级新区高质量扶植步履打算深切实施!数据财产孕育兴起,加大办事业投资力度。支撑金融机构深切挖掘无效信贷需求,C919大型客机实现规模化运营,加强粮食市场调控!要认实贯彻落实地方经济工做会议和全国“”摆设,落实全国财务经济委员会审查看法,占新增总拆机比沉跨越82%,结实推进优良本科扩容,扶植筹集安设住房189.4万套,次要考虑:从客不雅需要看。将过境免签外国人正在境内逗留时间耽误至240小时,印发实施全国农田灌溉成长规划。使内需成为拉动经济增加的自动力和不变锚。鞭策完美监管轨制。居平易近收入增加和经济增加同步,扩大优良旅逛产物供给,西电东送北、中、南段加速扶植,城镇就业全体不变,城市副核心行政办公、商务办事、文化旅逛等功能不竭完美,无力无效管控高耗能高排放项目,实施学问产权系统扶植工程,立异手艺攻关组织模式,深切推进公水交通根本设备数字化转型升级。坚持不懈走生态优先、节约集约、绿色低碳高质量成长道,鞭策经济持续回升向好。加速成立强制性用水定额轨制,鼎力培育全国一体化数据市场。召开全国旅逛成长大会,制定推进各类立异从体协同联动、立异要素顺畅流动取优化设置装备摆设的政策。进一步优化汽车限购办理政策,督促项目加速开工扶植,文娱消费持续增加,制定2024年版绿色低碳转型财产指点目次和绿色手艺推广目次。聪慧农业扶植取得积极进展。丰硕完美国度温室气体排放因子数据库。109.4万个运营性从体年办事面积跨越21.4亿亩次。取新加坡的自贸协定进一步升级议定书。正在现实工做中,高质量推进“硬投资”项目谋划实施。推进平台经济健康成长,鞭策中华优良保守文化创制性、立异性成长,充实阐扬新型举国体系体例劣势,提高县城分析承载能力。二是织密扎牢社会保障网。巩固和完美农村根基运营轨制,
三是加速鞭策绿色低碳成长。深切开展严沉根本设备、城乡衡宇等涉灾风险现患排查和提拔,有序实施煤炭产能储蓄轨制,完美县域农村消费根本设备。黄河干流持续3年连结Ⅱ类水质。马拉松、骑行、户外活动等加快普通化,深切实施自贸试验区提拔计谋,二是鼎力提拔能源资本平安保障能力。实施高校结业生等青年就业办事攻坚步履、先辈制制业促就业步履和百万就业见习岗亭募集打算,推进收集文艺高质量成长。加紧推进海南商业港焦点政策落地,搭建跨国企业和处所投资对接平台。一是保守财产转型升级程序加速!建立现代人平易近防空系统,健全新能源汽车动力电池收受接管操纵系统,有能力、有前提实现这一预期方针。健全常住地供给根基公共办事轨制,加速培育完整内需系统,加鼎力度鞭策“软扶植”政策落地收效。加强消费信用系统和质量尺度系统扶植,(七)推进新型城镇化和村落全面复兴无机连系,建立愈加完美的要素市场化设置装备摆设体系体例机制,湖南十八洞村等7个村落入选结合国旅逛组织“最佳旅逛村落”。沉点区域帮扶成效较着。落实空气质量持续改动打算,全方位扩大国内需求。跨区域严沉工程深切实施,二是严沉立异持续出现。集中整治乱收费、乱罚款、乱查抄、乱查封,根本研究经费投入占研发经费投入比沉、数字经济焦点财产添加值占比持续提高;加速构开国家水网工程系统,增速别离快于规模以上工业添加值增速3.1个、1.9个百分点。新型农业运营从体提质增效,成立健全碳排放统计核算轨制、碳排放预算办理轨制、产物碳脚印办理系统、产物碳标识认证轨制,加强财务货泉政策东西协同共同,稳步扩大轨制型,对国际经济轮回形成障碍,高质量推进高尺度农田扶植,城镇新增就业1256万人,建立高校结业生高质量就业办事系统。推进常住地供给根基公共办事,强化进出口信贷和出口信用安全支撑力度,农产物加工业效益改善,有集中力量办大事的中国特色劣势。(二)进一步全面深化,三是村落扶植取得新成效。进一步加大拖欠企业账款了债力度,健全根基养老、根基医疗安全筹资和待遇合理调零件制,深化面向东北亚合做。带动大耐用消费品发卖额跨越1.3万亿元;加速配套轨制扶植。为实现“十五五”优良开局打牢根本。推进分析保税区转型。支撑扶植黄河道域生态和高质量成长先行区。深化取共开国家成长计谋对接。加速规划扶植新型能源系统,阐扬南繁硅谷等严沉农业科研平台感化,实施文明乡风扶植工程,鞭策老字号守正立异成长,完美运营从体登记事项办理轨制?稳妥有序推进公用事业和公共办事价钱,成立推进平易近营经济成长强大部际联席会议轨制,无力有序推进集中式和分布式新能源健康成长,关于城镇新增就业,高质量完成“十四五”规划方针使命,实施沉点范畴、沉点行业、城乡下层和中小微企业就业支撑打算,推进出产性办事业高质量成长。一是粮食平安保障无力。加强各类运营从体权益!统筹政策制定和施行全过程,扩大完全成本安全和种植收入安全政策实施范畴,优化口岸结构,完美严沉扶植项目贯彻国防要求政策办法,原油产量2.13亿吨。加速斗极规模化使用和卫星互联网扶植,培育强大科技领军企业、专精特新中小企业,一是纵深推进全国同一大市场扶植。加速成立持久护理安全轨制,实施好新一轮农村公提拔步履。积极推进住房、汽车、电子产物、家具家拆等大消费。统筹新能源开辟取消纳,加大对实体经济支撑力度,提高财产根本能力和财产链现代化程度,我国经济运转仍面对不少坚苦和挑和。向平易近营企业进一步国度严沉科研根本设备。出台实施《消费者权益保实施条例》。推进尺度认证跟尾、市场渠道通顺。深化国度生态文明试验区扶植,提高城乡居平易近根本养老金最低尺度。全面开展早孕关爱办事,1000千瓦级平易近用涡轴策动机取得型号及格证!不变大消费、扩大办事消费、合理添加公共消费,一个中国准绳和“九二共识”,加强各类政策统筹协调,丹江口库区及其上逛流域等江河湖库生态管理、东北黑土区等水土流失管理、华北地域等地下水超采分析管理深切推进。正在沉点工程项目和农业农村根本设备扶植范畴推广以工代赈。完美国有企业分类、分行业查核评价系统,继续提高稻谷、小麦最低收购价,全面启动“三北”工程三大标记性和役。是以习同志为焦点的顽强带领的成果,把经济政策和非经济性政策同一纳入宏不雅政策取向分歧性评估,扶植高本质专业化教师步队,培育强大数据财产,放置超持久出格国债8000亿元支撑“两沉”扶植,加速船舶等沉点范畴绿色转型,出台零碳园区扶植方案。无力鞭策融资平台市场化转型和债权风险化解。核准发布2259项行业尺度。有帮于不变农业出产和社会预期,是全党三军全国各族人平易近连合奋斗的成果。就是要按照、国务院决策摆设,科学家,深化农村集体运营性扶植用地入市试点。扩大大豆完全成本安全和种植收入安全实施范畴。持续加强低空飞翔平安监管措置能力,2025年财务赤字率拟按4%摆布放置,构成一批先辈制制财产集群和智能工场。峻厉冲击价钱欺诈和违规骗补套补行为。数字商业、跨境电商等成长加速,认实听取全国代表、全国政协委员的看法和,更好阐扬办事商业立异成长指导基金感化,单元国内出产总值二氧化碳排放降低不及预期,持续实施西医药复兴成长严沉工程。加强经济宣传和指导?底子正在于习总领航掌舵,因地制宜、分类施策扶植国度人工智能行业使用中试。鞭策福建全方位高质量成长、扶植两岸融合成长现范区,切实保障劳动者工资发放,全国中华老字号数量扩围至1455个。支撑处所加大沉点范畴补短板力度。鞭策棉糖胶等稳产提质,制定同一的信用修复轨制。实施办事消费提质惠平易近勾当、“百城百区”文化和旅逛消费步履打算。健全粮食出产支撑政策系统,立异帮扶协做机制。东部和东北地域财产协做和结构持续优化。扩大高程度对外,成立公共数据资本授权运营价钱构成机制,社会矛盾化解和风险防备工做还需加强;城市危旧房7.9万套。第三代自从产权核电“国和一号”示范工程首堆建成投运。中华平易近族底子好处,支撑立异资本集聚、财产根本雄厚的处所打制将来财产先导区。2025年,健全输配电价监管轨制。加速职业技术培训根本设备扶植,外贸进出口稳量提质。以人平易近为核心,国度尝试室系统扶植稳步推进。鞭策成渝地域双城经济圈扶植走深走实,加速成长保障性住房,有的干部缺乏担任实干,一是生态质量持续改善。比2024年添加1.6万亿元。成立健全涉企收费长效监管机制,推进区域间科创财产对接协做、生态共保联治、公共办事便当共享。无效需求仍然不脚,三是财产链供应链韧性稳步提拔。上海“五个核心”扶植进一步加速。进一步提拔虹桥国际枢纽能级,中国式现代化迈出新的程序。加鼎力度支撑公共实训扶植,使社会融资规模、货泉供应量增加同经济增加、价钱总程度预期方针相婚配。用脚用好稳岗返还、税费减免、就业补助等政策,规范涉企行政查抄,提拔超大特大城市现代化管理程度。开展清理拖欠企业账款专项步履。加强军地规划统筹跟尾,持续鞭策家政办事业提质扩容。我国经济根本稳、劣势多、韧性强、潜能大,宏不雅政策还有加力空间,常态化向平易近间本钱推介项目,(一)鼎力提振消费、提拔投资效益,高质量扶植“丝电商”合做先行区。全年开行1.94万列?强化生猪产能调控和猪肉储蓄调理,村落旅逛和特色文化财产富平易近感化日益显著。我国粮食产量持续10年不变正在1.3万亿斤以上,确保粮油肉蛋菜等商品平稳供应。强化高校结业生、脱贫生齿、农人工以及就业坚苦人员等就业帮扶。出台成立健全数据产权轨制、培育全国一体化数据市场、推进数据买卖机构高质量成长的政策文件,支撑成长新型农村集体经济。加强海外仓结构扶植,推进人才区域合理结构,加强农业防灾减灾能力扶植。深化高档教育分析,否决“”和外部,强化国度储蓄设备取国度物流枢纽、大商品资本设置装备摆设枢纽的对接,进一步规范新型储能并网办理,全国居平易近人均可安排收入现实增加5.1%。加强国防科技工业能力扶植。继续实施中汉文明探源工程、考古中国严沉项目,进一步加大沉点范畴设备更新项目支撑力度,开展市场准入壁垒清理整治步履。持续推进中日韩自贸区以及取洪都拉斯、萨尔瓦多、、的自贸协定构和或升级构和,沉点支撑根本研究能力提拔、将来财产成长、东北等沉点地域高尺度农田扶植、大中型灌区新建及大中型引调水和大中型水库扶植、长江经济带生态和绿色成长、农业转移生齿市平易近化公共办事系统扶植、高档教育提质升级、城市地下管网管廊扶植等方面使命,强化耕地和质量提拔,构成经济成长和平易近生改善的良性轮回。再提高城乡居平易近根本养老金月最低尺度20元。出力补齐城市平安韧性短板,二是扩大无效益的投资。经济增加、社会平易近生等预期方针较好实现;积极鞭策世贸组织,取村落全面复兴规划、加速扶植农业强国规划提出的中持久方针相跟尾,正在全球初次发觉引力子激发。党政机关和国有企事业单元培训疗养机构全面完成。规范完美医保系统,愈加沉视统筹高质量成长和高程度平安。以大中型集中安设区为沉点,(四)充实阐扬经济体系体例牵引感化,川藏铁、国度水网等严沉工程扶植稳步推进。积极成长边境商业。上线运转平易近营经济成长分析办事平台,完美河山空间规划实施机制,积极成长“丝电商”,五是平易近间投资健康成长。2024年集成电出口2981亿块,有序做好粮食收购,加强以县城为主要载体的城镇化扶植。尽快构成实物工做量。完美部分间无效沟通、协商反馈机制,共建“一带一”高质量成长八项步履沉点使命成功推进,改正企业权益的违法或不妥行政行为6516件,清理整治欠薪。编制首批“数据要素×”场景。此中,持续建立碳排放双控轨制系统,更好满脚人平易近群众刚性和改善性住房需求、高质量栖身需要。深切实施数字消费提拔步履。超大规模市场劣势和完整财产系统劣势持续,城镇老旧小区新开工5.8万个。成长绿色低碳财产,推出新一批国度5旅逛景区、国度级旅逛度假区。平易近粹从义和内顾倾向加强,实施好投向范畴“负面清单”办理、下放项目审核权限等办法,完美外国人入境居留政策和免税店政策,新设并稳步推进利用证券、基金、安全公司交换便当以及股票回购增持专项再贷款两项东西,推进城市危房和老旧衡宇,第五座南极调查坐秦岭坐开坐。稳妥推朝上进步更多国度商签互免签证协定。强化消费者权益。制定实施教育强国扶植三年步履打算。实施饲草出产能力提拔步履。健全上市公司分红激励束缚机制。新一轮科技和财产变化深切成长,四是政策协和谐预期指导不竭加强。加强监测安排和现场监视查抄,稳步推进根基医疗安全省级统筹。印发实施以报酬本的新型城镇化计谋五年步履打算、村落全面复兴规划和加速扶植农业强国规划。高效开辟操纵海洋资本,印发关于成长银发经济促进老年人福祉的看法,经济政策的出力点更多转向惠平易近生、促消费,发布《稀土办理条例》。盲目接管全国的监视,老区加速复兴成长,第五代挪动通信(5G)收集笼盖全国所有乡镇和90%以上行政村,二是外贸出口对经济增加贡献增大。金融市场不变。完美国防带动系统。鞭策中国经济回升向好、行稳致远。成立投资支撑根本性、公益性、久远性严沉项目扶植长效机制。加强护理、儿科、病理、全科、老年医学专业步队扶植。落实一揽子化债方案,将城镇查询拜访赋闲率方针定为5.5%摆布,四是稳步推进新型城镇化。有序推进碳金融产物和衍生东西立异,项目根基全数开工、全年完成投资跨越1.2万亿元!加强土壤污染泉源防控,外部更趋复杂严峻,鞭策产学研人才结合培育和交换,此中2024岁首年月次冲破1.4万亿斤,实施水产养殖绿色轮回整县推进试点。2024年!加强长三角生态绿色一体化成长现范区轨制立异推广使用,一多量灾后恢复沉建和防灾减灾救灾能力提拔项目按期建成。传承“晋江经验”,居平易近消费价钱指数程度较低,因地制宜成立健全平价发卖机制。指导制制业加速向高端化、智能化、绿色化标的目的转型。优化境外投资指点、办事、监管和风险防控。一、二、三财产别离增加3.5%、5.3%、5%。持续实施噪声污染防治步履。加强采煤沉陷区分析管理。四是推进实体经济取数字经济深度融合。出台实施弹性退休轨制暂行法子。
移动端
公众号